Highlands Rewilding Objection
To whom it may concern,
Glen Earrach Pumped Storage Hydro Scheme (the project), ECU ref: 00005121, THC ref: 25/01599/S36.
Highlands Rewilding Ltd. (HRL) objects to the application for the following reasons.
Impacts to land and water managed by HRL.
Pumped Storage Hydro (PSH) schemes increase the frequency of water level fluctuations (WLF), causing them to become more rapid and frequent than would occur naturally. Whilst HRL recognises that Loch Ness is already modified by hydro schemes, this project will see further habitat loss and impacts due to inundation and drawdown effects, including on land that HRL manages.
HRL is concerned about the impacts of these water fluctuations and the loss of available habitat in the littoral zone of Loch Ness (the sloping shelf where the water meets the land), for invertebrates in particular. Research suggests that lochs with annual WLF of less than 5 metres and weekly WLF of less than 0.5 metres support the richest littoral invertebrate communities (Ref 1). When water fluctuations exceed either of these figures, invertebrate communities are impoverished, and where both are exceeded, the invertebrate community is extremely poor. Additional research on WLFs has shown that they have a dominant and overall negative impact on aquatic macrophyte species richness, significantly altering community composition (Ref 2). This research concludes that the influence of WLF pressure should be regarded as a priority for conservationists and managers of freshwaters.
The figures presented in Appendix 2 – Water Resources suggest that weekly WLF caused by Glen Earrach, along with other consented PSH schemes, often exceeds 0.5 metres, particularly during the months May to October. These fluctuations will impact the entire 80km shoreline of Loch Ness. The research cited above shows that the invertebrate communities will be significantly and negatively impacted by these levels of water fluctuations. Glen Earrach’s EIAR stated that “the magnitude of fluctuations in a water body the size of Loch Ness are predicted to be ‘minor’ and the impact of fluctuating water levels on macroinvertebrates in Loch Ness has been assessed as a negligible effect.
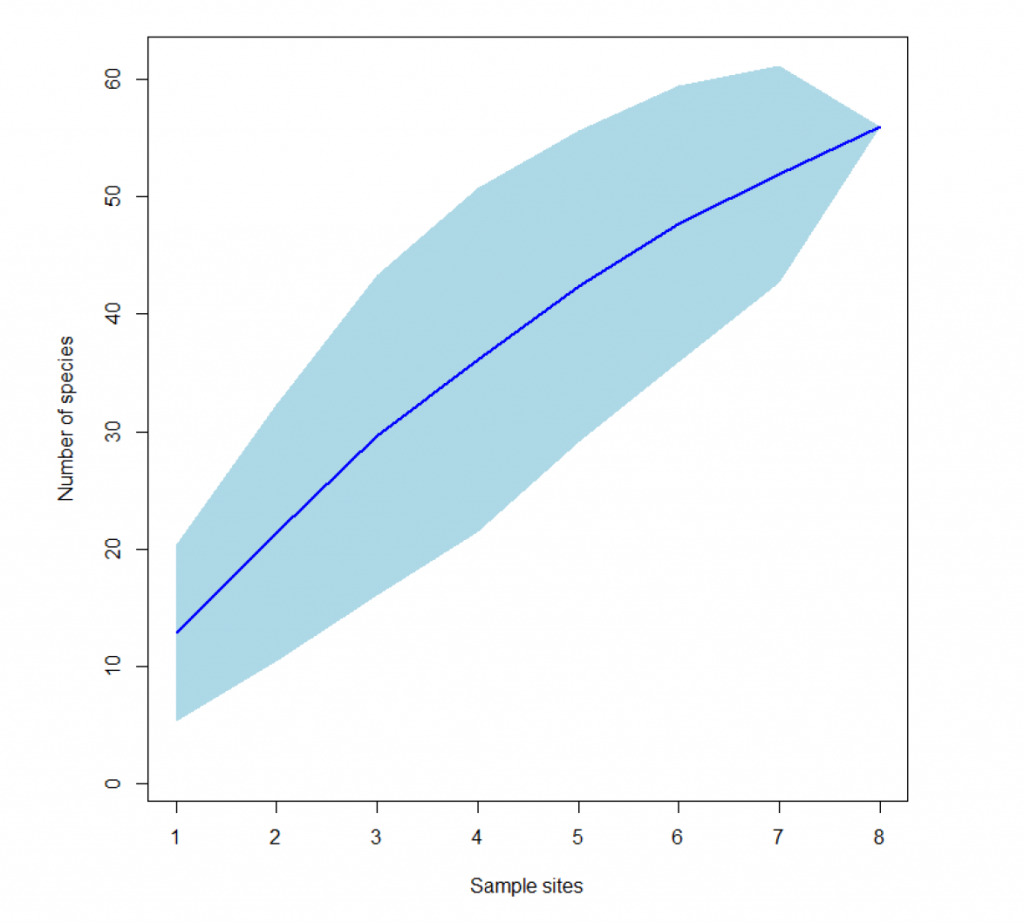
However, this was concluded from only six sampling locations on the 80km shoreline, two of which were sampled twice. This is an inadequate sample size, as demonstrated by Figure 1 below. This graph shows a species accumulation curve for the named aquatic invertebrates found during the project’s surveys (data from Appendix 9.1 of the EIAR – Aquatic Ecology baseline report). Species accumulation curves show the relationship between the number of species found (y-axis) and the sampling effort (x-axis). The steep slope on the graph below shows that new species were found frequently with each additional survey, which demonstrates that the sampling effort is not sufficient to capture the full diversity.

Figure 1: Species accumulation curve generated from data from Glen Earrach’s EIAR for aquatic invertebrates in Loch Ness. The blue line shows the number of species recorded increasing substantially with each new sample site and the shaded blue area shows the 95% confidence level. This is not close to reaching an asymptote, which shows additional surveys would record many further species.
HRL carried out eDNA surveys in Loch Ness in 2022; two water samples were sent to NatureMetrics (www.naturemetrics.com) for analysis. DNA from 41 named invertebrate species were found in these two samples and only seven of these species were found in the Glen Earrach surveys. This further demonstrates the need for additional sampling in the loch to adequately assess the species present. Current evidence does not support the conclusion that impacts on macroinvertebrates in Loch Ness will be negligible.
Two Nationally Scarce species were present in HRL’s survey, including the mayfly Ameletus inopinatus, which is associated with fast flowing streams, and the caddisfly Apatania wallengreni of wave wash areas. A number of important vertebrates were also present, including the Critically Endangered European eel Anguilla anguilla. Freshwater lampreys have also been observed here, where the Grotaig burn meets the loch (figure 2 – Ref 3). HRL would like further assurance from the Glen Earrach project that potential negative impacts on these important species have been fully assessed and mitigation strategies will be developed.
The fragile and complex ecology of Loch Ness may be further disrupted by impacts to the thermal stratification within the water body, as the frequent abstraction and release of water of a different temperature may disrupt the stable thermocline. However, the EIAR admits that the potential impacts are uncertain and that no modelling has been conducted due to data limitations. This appears to be a failure to demonstrate compliance with the Water Framework Directive (WFD) objectives, which expect all developments to prevent deterioration of water body status. The EIA does acknowledge that Loch Ness and several tributaries are currently classified as “good” or “high” status but it does not demonstrate how the proposed significant hydromorphological modifications will not compromise the WFD objectives.

Figure 2: Freshwater lampreys where Grotaig burn meets Loch Ness

Figure 3: Shore of Loch Ness on Bunloit Estate, April 2023, clearly showing the zone of influence of Glen Earrach’s project – this entire littoral zone and all dependent species will be affected by WLF.
HRL are also concerned about the project’s impacts on groundwater, which may negatively impact surrounding habitats, including those on Bunloit estate. In addition to ecological damage to Loch nam Breac Dearga, the project will severely disrupt its ability to supply the Old Red Sandstone aquifer, which may have knock-on effects on groundwater further down the hill. Additionally, there is a risk of contaminants and pollutants seeping into groundwater during the construction phase. The EIAR states that there is no available groundwater level data and the hydrogeological conceptual model is based on assumptions. This is contrary to SEPA’s guidance (https://www.sepa.org.uk/media/a1yh0blq/guidance-on-assessing-the-impacts-of-developments-on-groundwater-dependent-terrestrial-ecosystems.docx) on assessing impacts on groundwater abstractions and Groundwater Dependent Terrestrial Ecosystems (GWDTEs), which requires site-specific data and risk assessments. HRL would like to see further assessment on this important and potentially impactful topic.
Other impacts of concern
• Destruction of protected & significant habitats within the project’s footprint – most significantly this project will see the destruction of 81.3 ha of blanket bog, which is an irreplaceable habitat, a priority on the Scottish Biodiversity List (https://www.nature.scot/scotlands-biodiversity/scottish-biodiversity-strategy/scottish-biodiversity-list), and the protection and restoration of which is an essential part of Scotland’s contribution to climate change mitigation. This loss is significant at the regional level and is in clear contradiction to NPF4’s policy intent to protect, restore and enhance natural assets and reverse biodiversity loss.
This project will also cause the ecological destruction of Loch nam Breac Dearga, which is a natural, oligotrophic loch of approximately 24 hectares. It is currently in almost pristine condition, home to protected species such as Otter and Water Vole, as well as a great abundance of fish (pers. obs). Rare habitats exist adjacent to this loch, which will be inundated (and therefore lost) with the creation of the head pond. Habitats include Montane Willow scrub, which include the endangered and Nationally Scarce species Whortle-leaved Willow Salix myrsinites, as well as Dwarf Birch and other alpine/arctic plants such as Alpine Bistort, Yellow Mountain Saxifrage & Cloudberry. The presence of such species indicates this site is an important refuge for montane species, which will only become more significant as the climate changes.
The project will also remove an area of ancient woodland, another irreplaceable habitat, to make way for the lower control works. This area is very similar, ecologically, to the ancient woodland present on Bunloit estate adjacent Loch Ness. This strip between the loch and the A82 is incredibly rich in biodiversity, partly because there is lower deer browsing pressure (the A82 acts as a barrier to deer movement) and has a complex structure and a good habitat condition score3. Species include oak, ash, hazel, willow, rowan and aspen, with many older trees close to the loch, undoubtedly home to bats. HRL has identified Common & Soprano Pipistrelle, Noctule, Brown Long-eared and Daubenton’s bats in the oak woods on Bunloit estate (Ref 4) but GEE have not carried out any bat surveys within this habitat.
• Seismic risk – the project is located on the Great Glen fault line and the EIAR identifies the seismic risk as low. However, insufficient assessment has been carried out to reach this conclusion. Risks of seismic activity may result from loading of the water in the new head pond, significant changes in the level of Loch Ness and extensive tunnelling and explosions within the bedrock.
• Inappropriate scale of development – viewed in the holistic context of UK energy policy, and its consistent and long-running downplaying of energy efficiency and renewable microgeneration, the Glen Earrach project stands out as yet another large-scale energy-infrastructure development that ought not to be needed, were policymakers to be more motivated by least-cost considerations and less influenced by the big energy / big engineering lobby.
• Flood risk – HRL were struck by how scant the detail seemed to be on the modifications that would be needed of the weir at the north end of the loch. With the city of Inverness just downstream, the risks of getting this wrong are surely of massive consequence, even if of low probability. This risk should be another reason to reject the project.
In conclusion, HRL considers that this scheme will lead to a significant loss of biodiversity and is of a scale that is entirely inappropriate for the landscape and the application should be refused.
Dr. Penelope Whitehorn, Co-chief Scientist
on behalf of the team at Highlands Rewilding Ltd.
References
- Smith, B.D., Maitland, P.S. and Pennock, S.M. (1987). A Comparative Study of Water Level Regimes and Littoral Benthic Communities in Scottish Lochs. Biological Conservation 39: 291-316.
- Bill, A.R., (2020). Effects of lake water level fluctuations on macrophytes and littoral macroinvertebrates. PhD thesis for the University of Stirling.
- Highlands Rewilding, (2023). Third Natural Capital Report: Building Natural Capital. Highlands Rewilding Ltd.
- Highlands Rewilding, (2021). First Natural Capital Report: Bunloit Rewilding. Highlands Rewilding Ltd.